切换导航
首页
产品中心
家电配件
防雷电器
服务与支持
新闻资讯
荣誉证书
关于必一
联系我们
加入我们
CN
EN
CN
EN
News
新闻动态
新闻动态
首页
新闻资讯
新闻动态
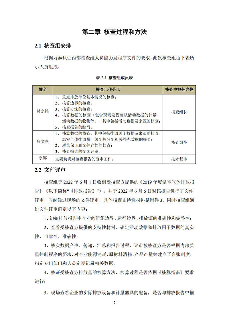
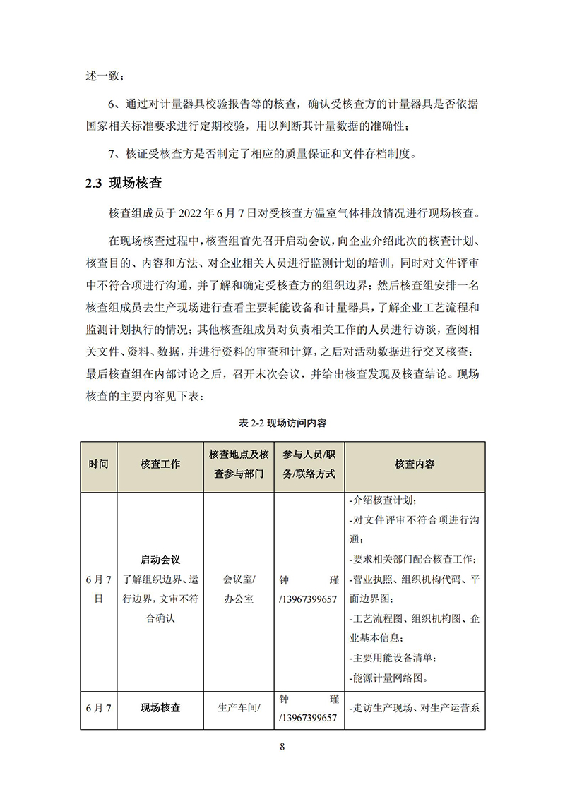
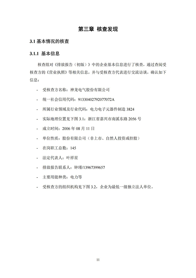
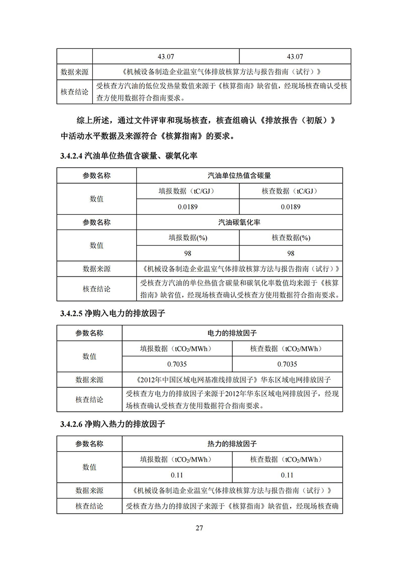
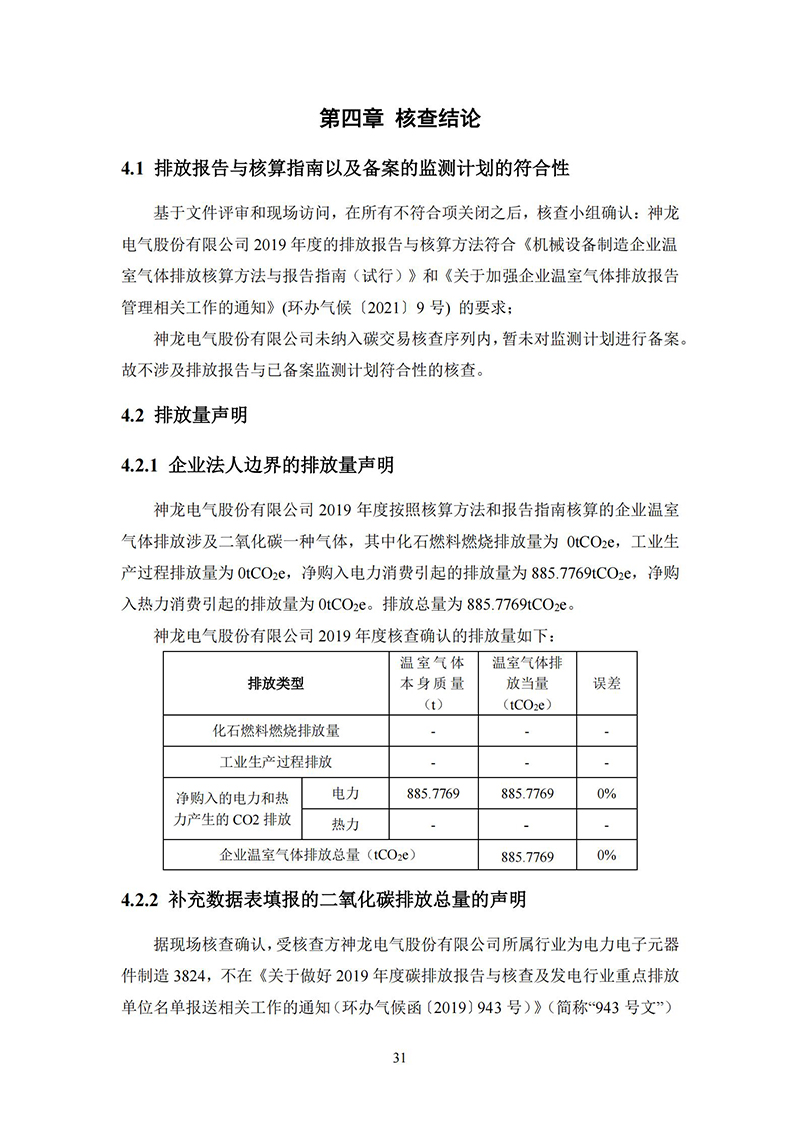
碳核查报告(必一电气股份有限公司)-2019年-公示
碳核查报告(必一电气股份有限公司)-2019年-公示
更新时间:2022-07-07 17:50:29 浏览次数:2545
如果您还有疑问或想了解更多信息,请与我们保持联系!
家电配件、防雷电器、产品服务商
产品指南
家电配件
防雷电器
联系方式
郑先生 13868758988
浙江省嘉兴市南溪东路2056号
E-mail:www@biyi.com
版权所有©
必一电气股份有限公司 All rights reserved.
浙公网安备 33040202000380号
必一官方微信号